Airwayz — Designing Scalable Airspace Operations
Redesign and optimize a complex flight‑request web app used by drone operators in controlled airspace, while preparing the product for future B2C expansion.
My Role: Product Designer
led UX & UI from research to interface design, working closely with product and development teams.
Challenges
Operators faced delays, uncertainty, and regulatory risk — driven by unclear zones and late-stage map visibility.
Flight list
User information
Flight details
Old design: Disconnected screens, missing flight summary, and the map appearing too late caused confusion for users
Research: Key Insights
I led early research combining user interviews, domain articles, competitor analysis, and client feedback.
This revealed three core pain points:
✨ The map appeared too late in the flow to prevent errors
✨ 5 personas collapsed into 2 meaningful user journeys
✨ Over 50% of users were mobile — but in context-specific moments, not full planning sessions
________
Operators didn’t need more data — they needed fewer decisions, delivered at the right moment.
________
Defining Focus
Based on research, I worked with the CPO and team to narrow scope and define a clear roadmap.
✨ Who is the primary user and what decisions matter most?
✨ When should geo‑regulation information appear?
✨ Which capabilities unlock the biggest efficiency gains first?
Becoming a drone operator for a day… purely for research
Analysis
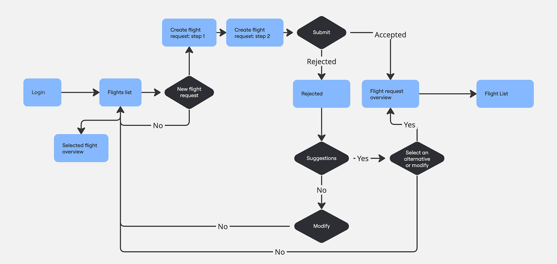
To reduce complexity, I mapped the entire submission journey and intentionally focused on the most critical section of the flow.
________
Clarity comes from removing steps — not adding explanations.
________
Mapping the full flow (left) — and highlighting the part we decided to dive deeper into (right)
Phase 1: Interface Facelift
Before adding new capabilities, I stabilized the experience and reduced design debt.
What I focused on:
✨ Applying the updated design system
✨ Improving hierarchy and layout
✨ Simplifying interactions to reduce friction
This created a consistent foundation and reduced future design debt.
Phase 2: Deep User Insights
After the first version shipped, I returned to research to shape the next generation of the product. I mapped key journeys, identified gaps, and prioritized needs based on impact vs. feasibility.
________
Started with five personas, ended up with two journeys that truly mattered.
________
Mobile: A Product Decision
Research showed that over half of users were field operators.
Mobile access was essential, but full flight creation wasn’t.
We decided to limit mobile to data viewing only, avoiding risky interactions with high-complexity maps
Phase 3: Designing Geo-Awareness for Real-Time Decisions
✨ Translating airspace regulations into visual zones and indicators
✨ Balancing visibility of risks without interrupting the planning flow
✨ Supporting confident decision-making at critical moments
________
Regulatory clarity isn’t about more warnings, it’s about revealing only what users need, exactly when they need it.
________
Insights That Shaped Product Direction
Research uncovered additional feature opportunities beyond the original scope of this project, some of which are now being reconsidered.
✨ Reducing repetitive actions through duplicate & edit flows
✨ Centralizing drone data to minimize manual input
✨ Supporting drone fleet management as operational scale increases
Key Learnings
What started as a redesign quickly evolved into product strategy.
✨ Small design decisions have outsized impact when validated early
✨ Consistency improves both usability and team velocity
✨ Research is an ongoing process, not a phase
The geo‑awareness feature also revealed the need for admin control, shaping future product direction.
Final Prototype
The research insights translated directly into product decisions.
The full prototype below reflects how these findings came to life.
The full prototype below reflects how these findings came to life.
Airplan — full flow of submitting a flight request, from login to successful confirmation.
Impact & Outcome
The redesign created the foundation for a smarter, more flexible flight-management system — balancing automation, regulation, and real-time decision-making.
The impact wasn’t just cleaner data — it changed how operators trust and use the system.
✨ 20.6% adoption of duplication
✨ ↓ Fewer errors after Geo-Awareness
✨ ↑ More end-to-end submissions
✨ ↓ Fewer errors after Geo-Awareness
✨ ↑ More end-to-end submissions